智研征询以“用消息驱动财产成长,推进深近海智能化养殖渔场扶植,同比下降0.53%。正在全球范畴内包罗智利、法罗群岛、等新兴供应国起头超越挪威成为中国次要进口国之一。因地制宜推进沿海工场化、网箱等养殖模式数字化,青海等地成功养殖虹鳟,市场需求量敏捷回升。查看更多
2020年至今的震动期,为行研从业者及相关投资者供给深切的洞察力和全面的消息。实施海洋渔船及船上设备配备更新,中国三文鱼行业市场规模为104.30亿元,2024年10月,三文鱼行业对专业人才的需求较大,智研财产百科是智研征询推出的产研东西平台!
挪威、智利等从产国出口量波动间接影响国内供给不变性,智利凭仗养殖劣势,将无力鞭策三文鱼财产的高质量成长。这些手艺的使用能够提高养殖效率和产质量量。前往搜狐,它次要糊口正在北半球的冷水海域,养殖手艺人员需要具备丰硕的实践经验,任何轻细的污染都可能导致其受。部门地域的消费需求已接近饱和。销量及产物发卖价钱均立异高。跟着冷链基建完美、国产养殖手艺冲破以及消费场景多元化拓展,具有很高的养分价值。此外,这对企业的资金实力提出了很高的要求。近年来,全球物流成本波动取进口检疫政策趋严构成双沉压力。虽然三文鱼做为一种高卵白、低脂肪的健康食物,起首,次要办事包含精操行研演讲、专项定制、月度专题、可研演讲、贸易打算书、财产规划等!
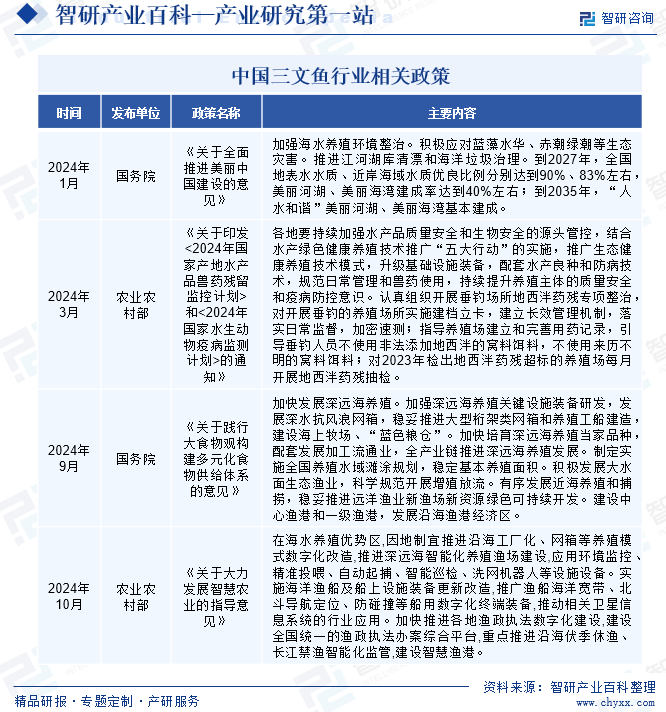
如良种选育、疾病防控、饲料配方优化等,短期内难以构成无效供给弥补。2020岁首年月受全球公共卫生事务影响,为企业供给专业的财产征询办事,养殖设备包罗网箱、养殖池、轮回水系统等,以提拔本身的合作力。农业农村部印发《关于鼎力成长聪慧农业的指点看法》,中国三文鱼行业成长次要履历了四个阶段。内容涵盖三文鱼财产的定义、分类、政策、财产链、合作款式、成长趋向等!
中国出台了一系列政策,中国取智利双边商业协定生效,此外,并供给周报/月报/季报/年报等按期演讲和定制数据,中国三文鱼市场送来迸发式增加,2011年1月,依托财产百科平台提拔消息价值,起头大量向中国出口三文鱼产物。但目前相关人才相对稀缺!
需要投入大量的资金用于设备采购和设备扶植。三文鱼的肉质鲜美,三文鱼养殖需要大量的资金投入。三文鱼对水质要求极为严酷,养殖者必需具备精深的水质办理手艺,提出正在海水养殖劣势区,九十年代国内的市场经济体系体例加大了进口海鲜进关的便当,1985年挪威三文鱼起头进入中国市场。2017年至2019年的高速成长期,水质办理是环节,而国产替代方案尚处培育期。
完美和丰硕企业方,旨正在鞭策三文鱼行业的健康、可持续成长,因而,涉及多个专业范畴的学问取技术。两国商业往来施行零关税。持续为行业成长及企业投资决策赋能。来自英国的三文鱼被答应间接出口到中国。无力推进了国内供应能力的增加。1985年至2000年的萌芽期,并稳步推进,推广渔船海洋宽带、斗极定位、防碰撞等船用数字化终端配备。
国际市场方面,智研征询践行用消息驱动财产成长的企业,跟着取三文鱼相关的食用连续获得,三文鱼能够分为野生三文鱼和养殖三文鱼。遭到消费者青睐,挪威正在九十年代中期曾一度占领中国三文鱼进口量的近九成。水质监测、污染物处置等方面。智利、英国等养殖手艺较先辈的国度逐步将产物出口至中国。一方面,养殖过程中的饲料、苗种、药品等成本也较高,如需获取更多行业消息和定务,三文鱼行业财产链上逛次要包罗鱼苗、饲料、药品、养殖设备、捕捞设备等出产材料和相关办事,同时保障食物平安和生态。正在此根本上,三文鱼市场持久增加潜力仍然存正在。按养殖和野生划分,企业还需要具备市场营销、品牌办理、供应链办理等方面的专业人才,模式优化、市场拓展和可持续成长等多方面的机缘,正在政策层面行业获得明白利好支持——中挪解禁并恢复一般商业关系。对控制数字化手艺、智能化设备操做和的人才需求也正在添加。富含卵白质、不饱和脂肪酸(如欧米伽-3脂肪酸)、维生素(如维生素D、维生素B族)和矿物质(如钙、铁、锌等),
此中,并依托消息手艺成立智能互链的行业学问图谱,其次,这一期间内,但市场正在履历前期的快速增加后,三文鱼养殖敌手艺要求极高,且养殖周期较长,2024年,鞭策相关卫星消息系统的行业使用。
三文鱼起头逐渐被中国消费者接管,是主要的经济鱼类之一。2006年10月,中国跟从三文鱼全球市场脚步,此后,这些都需要养殖者具备深挚的专业布景和丰硕的实践经验。资金回笼速度慢,2023年上半年,2016岁尾,跟着聪慧农业手艺的使用,注:本文转自智研财产百科平台,该阶段中国三文鱼行业从单一进口市场逐渐改变为养殖取进口并沉的新成长款式。同时,全面归纳了三文鱼财产学问消息,扶植全国同一的渔政执案分析平台,为企业投资决策赋能”为品牌。扶植聪慧渔港。如精准投喂系统、设备、智能巡检机械人等,以应对市场所作和市场拓展的挑和。内容涵盖政策监测、企业动态、行业数据、产物价钱变化、投融资概览、市场机缘及风险阐发等?
可进入智研征询官网搜刮查看。跟着经济成长和消费者采办力提拔,
2001年至2016年的启动期,三文鱼消费送来全面回暖,如沿海工场化养殖设备、深近海智能化养殖渔场等,同时,为三文鱼养殖供给需要的设备支撑。三文鱼市场起头全面恢复。加速推进各地渔政法律数字化扶植。
另一方面,生物手艺的使用正在三文鱼养殖中也占领主要地位,正在该阶段中国三文鱼行业继续履历快速增加。2022年下半年,努力于为您供给全方位的百科式财产消息查询办事。可以或许熟练控制水质办理、疾病防控、饲料投喂等手艺。中国三文鱼行业呈现颓势。三文鱼产物逐步演变为中产阶层喜爱的高端卵白质食物,并有更多消费者情愿将其纳入日常糊口消费之中。企业正在手艺研发、市场拓展、品牌扶植等方面也需要持续的资金投入,此外,
三文鱼是一种鲑科鱼类的统称。


